少年三国志怀旧服是一款将三国历史与青春活力相结合的策略卡牌游戏。这款手游在画面风格上采用了日系漫画,武将造型独特生动,各类角色不仅具有鲜明的个性,还有专属配音,增加了代入感。怀旧服特别增设了“三国纪要”任务,让玩家通过完成特定条件获得专属装饰,如头像框和定制称号。参与副本和叛军等活动,更能享受额外的奖励加成。如果在召回活动中选择回归老服,玩家还能获得稀有的彩金装备与神宠名将,登录七天还将解锁强力的武将助阵你征战三国,体验更加精彩的游戏旅程。
游戏特色
【轻松体验奖励升级】
玩法一键扫荡开放等级提前,快速贏取25%加成奖励。
【VIP特权永久继承】
VIP特权可永久获得,超值福利限定领取。
【回归玩家专属定制】
定制称号、精美变装等绝版奖励限时获得。
【回归老服连续登陆】
登陆七天,耀世猛将张辽、吕姬、马超、甘宁四选一,打造超强阵容。
【三国纪要首次登场】
新玩法激情上线,解锁超珍稀纪念福利。
怀旧版专属活动
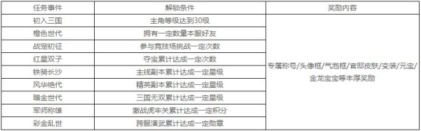
一、三国纪要
活动介绍:
三国纪要展示了少年从初入三国,到如今称雄乱世的多个关键事件,少年们只需完成三国纪要中记载的任务事件,即可领取对应事件的丰厚奖励!少年们在参与相应玩法时还有怀旧服特权加成哦!
开启等级:4级
活动时间:开服起21天内,领奖时间为1天
具体事件及解锁条件、获得奖励如下:
二、怀旧服专属特权:
三、怀旧服专属展示
本次怀旧服回归的少年,根据少年初入少三的时间,将会获得对应时代的专属称号、头像框、气泡框、官邸皮肤哦~~
四、老玩家回归专属福利
贵族(VIP)玩家回归条件:
1.账户中最高角色等级到达60级
2.账户中所有角色60天未登录
3.满足回归条件的情况下,您首次登录老服或者新服,都可以参与相应活动。老服和新服各有一次机会,老服天选之人和新服回归条件均满足的情况下,可同时参与。
贵族(VIP)玩家回归奖励:
1.VIP等级大于等于3级,按同账号下最高VIP等级计算
2.VIP等级小于3级直送VIP3
3.回归新服:
A.新服等级礼包,少年们达到指定等级即可领取总价值10W元宝的强力道具和免费变装;
B.冲级活动,少年们在限定时间内达到指定等级,即可领取绝美时装和海量养成资源;
C.新服包含怀旧服所有特权奖励。
4.回归老服:
满足账号60天未登录,主角等级60级以上,回归至角色原有服务区就有机会成为“天选之人”,享受豪华特权及超值大奖!
每日登陆可免费领取暗金武将、暗金战宠、暗金战马、暗金名将等共计价值12W元宝的强力道具,登录7天更可免费领取彩 金武将;少年回归后,除享有以上特权外,参与传奇之路、无上秘境等玩法,还可以获得额外奖励加成;天选之人商铺也全新开张,新增彩 金武将、彩 金军师、彩 金坐骑、彩 金宠物、彩 金名将等助力少年们极速成长重回巅峰!
以上内容,具体请参考游戏内活动详情。
新手攻略
少三虽然已经出来两年了,但是现在依然有不少萌新的加入。在这里我把一些心得经验分享给大家,希望对你们有一定程度的帮助。
一、题外话:心态要稳
首先玩之前,要摆正心态,是否对游戏进行投入对战力有一定影响,不同的投入会产生差异,游戏中尽量避免谩骂,给大家一个和谐愉快的游戏空间。
攻略心得只能让你以最小的代价获得最大的利益,想要站在少三的前沿,还是需要充值和vip的支持。有点扯远了,还是说说游戏攻略吧。
二、游戏攻略
少三是一款长期培养的游戏,在进入游戏的时候,就要有一个长远的规划!
(1)进入游戏的第一个选择就是性别〔男物攻,女法攻〕的设定:这里就涉及到了国家阵营的攻击种类〔群雄蜀国为物理攻击,魏国吴国为法术攻击〕,作为过来人,我推荐大家使用男主,因为当前情况下蜀群比较适合前期的资源获得。
(2)国家的选择与阵容的配置:这点很重要,一开始就明确自己的培养路线,才会让你心中有谱,之后所有的道具资源都是为了向这个目标靠拢。
简单来说:
蜀国:武圣关羽,常胜赵云,魏武曹操(鬼神吕布),奇佐郭嘉(倾城貂蝉),水镜
群雄:鬼神吕布,倾城貂蝉,魏武曹操,奇佐郭嘉,南华
魏国:魏武曹操,奇佐郭嘉,鬼神吕布,倾国貂蝉,紫虚
吴国:国士周瑜,天香小乔,魏武曹操,奇佐郭嘉,北斗
是不是觉得这个离你很遥远?其实不然,因为这是你最后阵容的完全体,一开始确定好,那么在以后购买武将碎片时就全面像这个阵容倾斜,不至于出现浪费的情况
对于萌新,我推荐群雄阵容,因为群雄相对于其他国家来说,上手容易,性价比高,pvp和pve都比较给力。非要有个排名的话,为群雄>蜀国>魏国>吴国
群雄:当前版本下的平民之友,门槛低,攻击方式简单粗暴,决胜之在一瞬之间。另一个原因就是群雄的输出武将在于鬼神吕布,在武将活动开启时,吕布的获取比貂蝉容易,这样有利于最终阵容的成型速度!
蜀国:武圣关羽和常胜赵云都是输出型武将,而且前几个回合缺少爆发力,相对来说门槛就高了,为什么这样说呢?因为这个游戏特色在于武将之间的合击打技能,输出型武将自身都比较脆弱,一旦其中一个阵亡,输出就大打折扣了。提升关羽赵云生存尤为重要,然而这又关系到钱包的厚度。但是,如果萌新跨越这个障碍,蜀国妥妥的第一。
魏国:从当年的脆皮转变成了今天的肉盾,当然有得必有失,拥有了肉度缺失去了犀利的攻击手段,不怎么推荐新人玩
吴国:铁头吴,很多大神已经用实际证明这个国家不适合新人玩耍,除非你的口袋真的很厚,不要轻易尝试
(3)武将的特色
相信刚才大家已经发现了,不管在哪个阵营里都有曹操郭嘉的身影,这就是接下来要说的武将特色了。作为暗金神将和圣将,除了基础属性上的优势,那就是他们多了一个指挥技能。以魏国双暗为例:

都是极品的防御类技能,由于当前的版本攻击类属性远远超过了防御类的属性,尤其是一些道具可以在前几个回合有超高的爆发力,这两个指挥可以保证主将副将的存活概率,只有活着才有希望!(具体其他的指挥技能大家可以在武将图鉴里看到)
(4)装备和宝物
宝物:暗金级别的宝物攻击类的有南华真经和冲虚真经,区别在于暴击和命中的侧重(这里强烈推荐南华,除非需要冲虚的缘分)。防御类的宝物分为鲲鹏印和烛龙印,区别是抗暴和闪避(除非需要缘分才推荐鲲鹏)
暗金宝物的获取获取方式有水晶商店,冰原,虎牢,以及活动购买。因为萌新前期战力比较低,冰原无法打难度较高的副本,故而虎牢和活动可以购买,水晶商店在能力范围内酌情购买(不推荐,后面有其他的推荐)
宝物的玩法有升星,化金,精炼,强化。
升星:从零星到五星所需要的数量依次为1 ,11 ,30 , 42 , 52 ,72共计208个(不充值的情况下比较漫长),升星可以激活特殊技能和提升大量攻击属性,受益最大。
化金:这个模块很早就有,总计大约是需要123条金龙秘宝(火凤秘宝)金龙(火凤)秘宝。几乎每次活动都有免费兑换,不需要太刻意的收集,当然虎牢的几个可买可不买。
精炼:同样是老模块,消耗大量的红色宝物和宝物精炼石,红色宝物主要是虎牢商店和活动免费兑换碎片,精炼石三国无双商店和抢粮活动有产出。这里都不建议使用元宝购买。注意,同一武将的宝物均衡精炼,有额外属性加成。
强化:这点是最简单的,就是耗费宝物经验宝宝和低色阶宝物(例如蓝色宝物)提升等级,无需太多精力去获得,时间到了自然也有了。注意的是同一武将宝物最好均衡强化,可以获得额外的属性。
装备分三种:
水属性的共工套(蜀国)
风属性的飞镰套(魏国,群雄)
火属性的祝融套(吴国)
选择套装按国家属性来就可以!
装备的玩法分为升星,炼化,化金,精炼,强化五大模块
升星:和宝物升星雷同,消耗大量同名装备碎片提升星级,收益和消耗成正比,零星到五星共计需要560碎片
炼化:消耗大量的红色同部位装备提升,红色装备主要产出在跨服演武的精华,然后到三国无双的商店兑换,活动时也有免费的兑换,由于现在红色武将没有需求,红色装备并不缺!
精炼:消耗若干的装备精炼石提升精炼等级,同武将四件装备建议均衡发展,以求获得额外加成。装备精炼石产出主要在三国无双商店。无需刻意追求,会溢出!
化金:消耗大量的金装之灵,和金装之魂,产出地为攻城略地商店和问鼎商店以及活动兑换,是个漫长的过程,有条件的可以酌情购买。
强化:最为简单粗暴,就是用银币砸等级。
游戏亮点
【风云际会 英雄集结】
三国古武将投身双线副本热血鏖战!双线战斗,双线配合,方可共渡难关。刺激的真实战损模式,副本内队员一旦阵亡将无法再次登场,步步为营,落子无悔,你准备好了吗?。
【怒海擒龙 虽强必诛】
三国大航海时代开启!全新GVG水上战役强势开打!在全新海域,少年们将加入不同的联盟会,进入海上大地图进行对抗。结算期会根据个人积分和联盟积分进行排名并发放对应的豪华奖励。
【披坚执锐 所向披靡】
玄金品质装备首发登场,强力增幅全体最终属性。每个装备位具备双线技能选择机制,自由配置养成路线,自定义战斗搭配,创造无限可能。
游戏评测
少年三国志是聘请日本明星画师操刀绘制卡牌的最精美手游,是卡牌从平面到“站起来”的最酷炫手游,是吕布貂蝉合体释放大招秒杀全屏的最酸爽手游,是聘请知名演员配音的最动听手游……
更新日志
v11.5.70版本
伐天证道,一统苍穹!修仙季开启:魂金武将3“玄尘合契”上阵;裂土封王跨服开战,战旗为王;新服七日登录送216元红包;主线与八阵图可跳过,轻松养成;戏韵千腔皮肤上新;参与挖宝、铸剑、答题赢元宝与昊金道具!




