问道官方手游是由雷霆游戏推出的一款吸引人的仙侠RPG手游,继承了端游的经典元素,由原班团队精心打造。游戏结合了道教五行相克的核心玩法,让玩家在金、木、水、火、土之间斗智斗勇。多样化的系统设计使得玩家不仅可以进行结社、结婚,甚至参与帮派活动,体验别出心裁的玩法,如巨兽、宴会和温泉等互动。而新加入的神兽宠物与可爱的坐骑更增添了探索乐趣。在这个广阔的仙侠世界中,玩家能够随意探索,与朋友们并肩作战,共同书写属于你们的长生之路。拥有独特中国风画面的《问道手游》,不仅是一款游戏,更是青春与友情的美好纪念。
游戏特色
【萌宠神兽 - 奇珍异兽 各显神通】
“抓宝宝”“天技宝宝”都是道友们难以忘却的记忆,中洲大陆,奇山异水,大部分怪物都可以被捕获成为宠物;除了野生宠外,召唤的精怪还可驯化为御灵,宠物变坐骑,增加角色移动速度;可爱的十二生肖变异宠、各显神通的神兽,这些都是道友们如数家珍的宠物,经过悉心培养,不仅是道友们修仙路上并肩作战的伙伴,更是提升战力的良将。
【仙侠国风 - 寻仙问道 再续前缘】
传承经典国风。不管是剧情中耳熟能详的东方神话故事,还是朴实的中国风工笔、古风弦乐,都致力于为道友们再现经典、熟悉的问道时光,寻仙问道,与曾经的道友再续前缘。
【挂机托管 - 轻松游戏 畅爽升级】
道友可通过高级托管功能,轻松实现挂机刷道。道友可在刷道系统中自定义设置托管时间,在托管的设定时间内,可实现挂机刷道,还可开启智能推送功能,选择刷道效率降低,血蓝储备耗尽时推送提醒;选择开启智能双开功能,在全局双倍期间,自动开启双倍,紫气鸿蒙等,全局双倍结束时自动关闭。刷道生活两不误,轻松游戏,畅爽升级。
【策略五行 - 相生相克 出奇制胜】
五行相生相克,体现在问道手游的角色及装备的方方面面,是道友们提高战力的策略来源。金、木、水、火、土不同的职业角色附带五行相性,战斗过程中,遇到相性相克时,伤害则会提升,而装备也蕴含五行属性,通过多样的五行搭配为战力提升提供更多选择。
问道官方手游弟子系统介绍
一、弟子系统概况
1.什么是弟子:在八荒世界中遇到的荒民,通过驿站招揽可成为弟子,弟子会根据资质、命数有不同的属性加成。
2.弟子的相性、技能、类型、资质、评分、命数如何查看。
二、弟子基础信息概览
(1)弟子相性:
金木水火土
(2)弟子类型:
物攻、法攻、防御、辅助。不同弟子类型对应不同的技能。
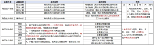
(3)弟子命数及资质:
首先说明一下,命数与资质的关系:命数决定了弟子应该从事什么工作,例如采矿,而资质决定了弟子做这个工作的水平,例如资质阶位越高的采矿弟子,能在矿脉产出更多的精铁。
命数和资质的完整类型和对应效果可看下图:
备注:
弟子还有等级、战力等属性,可随着驻地等级提升而提升。穿戴装备可提升弟子战力。
三、弟子如何招募
1.驿站每月会招揽荒民,可招为弟子(驿站等级越高,每月出现荒民数量越多,资质高的荒民出现几率越大),低资质的可选择拒收。
2.探索地图时有几率遇到荒民,可使其进入驿站,选择是否招收
3.驿站有几率招到仙使(全服战力排行榜前100名或本服战力前10名的角色可成为仙使)仙使会停留一段时间,为驻地带来额外收益,而且战力较高,可随队伍参战。(触发随机事件完成后可增加仙使停留时间)
四、弟子的作用
1.派遣参与灵木工作
灵木工作必须有弟子入驻才会产出木材,否则产量为0,弟子的搬运命数可增加所在灵木每月刷新时的木材产量,灵木等级提升可增加派遣弟子数量,提升产量。产量加成不超过30%
2.派遣参与矿脉工作
矿脉工作必须有弟子入驻才会开采,无弟子入驻产量为0,弟子命数增加的开采等级可增加每月刷新时的精铁产量,产量加成不超过30%
3.派遣参与道法阁工作
派遣弟子入驻才可进行钻研,无弟子入驻时钻研点数获得数量为0,弟子命数增加的等级可增加每月钻研点获得数量,产量加成不超过30%
4.派遣参与地图探索任务
你所拥有的弟子可以以组队的形式,外出参与地图探索任务,小队出战阵容搭配可以通过查看弟子资质、命数、类型和技能进行调整。最大化的队伍战力、阵容搭配、站位、装备配备可以提高地图探索效率。小队战力、弟子调换可参照以下界面。
五、弟子的装备打造以及升级
每个弟子可穿戴四件装备(武器、衣服、头盔、鞋子),装备可在炼器房消耗精铁来打造,八荒强化图纸可提升武器等级上限,地图探索中战胜威望怪可随机获得高等级装备和强化图纸。队伍装备打造、升级、调整可参考以下界面:
六、地图探索队伍分工、如何搭配、战斗场景分析
(一)3个队伍的分工,队伍按战力依次排序
第一队:最高战力,负责探索地图,以消灭地图中威望怪为主要路线,沿途可完成原生事件,点亮灯塔、传送点。
第二队:第二战力,负责探索地图,以解决原生事件为主要路线,解决一队未完成的原生事件,点亮灯塔、传送点。
第三队:第三战力,负责处理突发事件,获取资源。
备注:队伍战力可根据当前地图怪物战力来调整,三个队伍要保证高于怪物战力,完成任务更快捷。
(二)队伍如何搭配
第一队:代理掌门(角色)+法攻+物攻+防御+辅助(根据现有弟子搭配)
第二队:最高战力输出弟子+法攻+物攻+防御+辅助(根据现有弟子搭配)
第三队:第二高战力输出弟子+法攻+物攻+防御+辅助(根据现有弟子搭配)
(三)战斗场景分析
在与怪物的战斗中,要注意观察敌方阵容和怪物属性来调整小队弟子阵容以及站位,跟有利于我方获胜。如下图所示:
点击名称/类型切换后如下图所示:
备注:遇到战斗事件时失败,战力相差不大的情况下可调整站位、替换弟子、强化装备再次尝试,每月开始时,在未消耗行动力的情况下,可替换弟子来提升队伍战力。
问道全新跨服竞技介绍
全新跨服竞技玩法,玩家可自由选择1V1、3V3、5V5模式参与战斗,由系统随机匹配挑选击鼓相当的对手,胜利后获得竞技积分和段位,最终按照排名发放奖励,最高可获得神兽召唤令。对于喜欢PK的道友们来说会更加过瘾。
游戏亮点
【三亿玩家、十年等待】
揽仙镇、天墉城、官道北,再现端游经典,梦回一代青春。三亿玩家力荐,再赴十年之约。
【轻松任务、爽爽升级】
师门、通天塔等大把任务简化,手动变身自动,减少成长经验,打怪升级更加轻松。
【105级开放、全屏大招】
105级上限开放,后期玩法同步更新;五阶法术技能解锁,以一挑多,杀敌秒怪更强劲。
【宠物装备、全面进化】
装备进化与宠物进化双重来袭,摆脱频繁更新换代,战力全面提升,PK更具优势。
【经验道行、双重成长】
问道手游保留经典五行玩法,道行等级双系统,装备打造、自由加点,再现杀星激战,重塑道北辉。
游戏评测
1、曾在PC端游时一度很火爆的一款游戏,如今问道进行了手机端的制作,游戏熟悉的画面和场景都做了优化,在保证原汁原味的基础上,也会增加一些现在手游流行的玩法
2、高度还原端游精髓,同时又添加移动端游戏特色,使游戏上线便有相当高的人气
更新日志
v2.148.1202版本
1、优化宠物使用经验丹界面,现在会提醒升至上限等级时所需消耗的经验丹数量。
2、其他BUG修复与体验优化。
