值米健康app是款可以配合智能下巴按摩器使用的管理软件。在软件中用户可将你的智能下巴按摩器设备在线添加绑定,通过手机蓝牙连接设备使用,可借助智能设备对用户的打鼾数据、睡眠数据进行全面监测管理,并将用户的各项数据以可视化图表工具统计展示,让用户的打鼾趋势、睡眠趋势一目了然,助力用户更好的控制睡眠时间,改善睡眠质量,为用户的健康睡眠提供助力,帮助用户提升睡眠质量更好的守护健康睡眠,还可以对用户智能下巴按摩器的各项功能参数自由调节设置,便于用户更好的控制下巴按摩器进行按摩使用。

软件特色
1、智能设备控制通过蓝牙快速连接下巴按摩器,支持按摩模式、力度、时长等参数远程调节,打造个性化的下巴按摩体验。
2、睡眠健康监测实时记录用户的睡眠时长、深度睡眠比例、翻身次数等关键指标,生成专业的睡眠质量评估报告。
3、鼾声分析系统内置高灵敏度声音传感器,自动识别并记录夜间打鼾频率与强度,帮助用户了解睡眠呼吸状况。
4、数据可视化将复杂的睡眠数据转化为直观的图表与趋势曲线,通过颜色区分与时间轴展示,便于用户理解睡眠状况变化。
新手教程
1、首次打开应用需点击确认协议弹窗,同意后方可进入主界面。

2、首页显示连接状态与电量信息,点击设备按钮可跳转管理。

3、设备界面点击添加按钮,即可开始扫描并连接新设备。

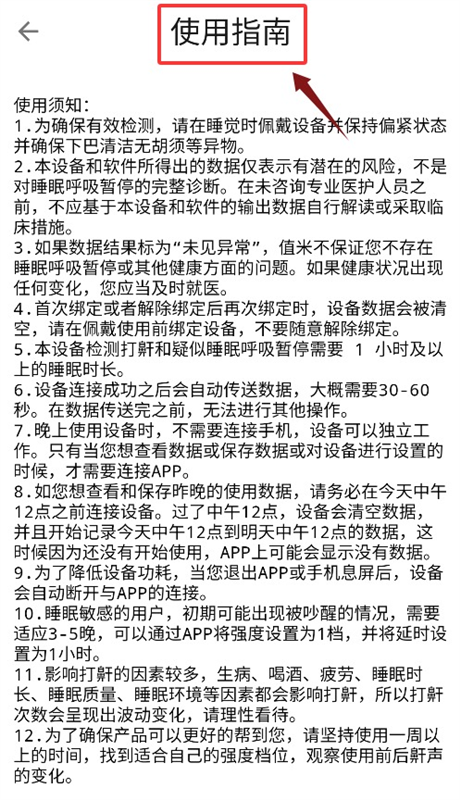
4、应用内提供使用指南与须知,便于用户快速掌握操作。

服务说明
值米健康,是由深圳市值米科技有限公司开发的应用,主要用来和值米智能下巴按摩器配合使用,主要展现使用产品后的打鼾数据,睡眠数据以及趋势图等,同时可以通过值米健康APP来设置产品的工作强度。



